SEA-Solutions

6 Steps to Detailed Web Application Requirements Analysis: Tools & SEA-Solutions

Web Application Requirements Analysis is the most critical phase that determines the success of a Web Application. Missing or misunderstanding any detail during requirements gathering can lead to developing a product that fails to meet real business needs, wasting time and resources.

Table of Contents

Following Up on Project Planning Success

In our previous article, we delved into The 5-Step Web Project Planning Process for Success and Avoiding Early Failure, where we defined the project’s overall Scope and Objectives.

Now that the big picture is clear, it’s time to dive into the second most crucial step of that process: Requirements Analysis. This phase converts high-level business goals into specific, detailed features and functions that the development team can build.

If the Project Plan is the roadmap, then Web Application Requirements Analysis is the detailed blueprint of every road and bridge on that journey.

This article will detail 6 systematic steps to help you perform Web Application Requirements Analysis thoroughly, ensuring no key element is overlooked.

Why Is Web Application Requirements Analysis Crucial?

Web Application Requirements Analysis is the foundation of the entire project. Investing heavily in this stage is a key strategy for ensuring success and optimizing resources.

1️⃣ Project Risk Mitigation

  • Early Conflict Detection: Fixing conflicts on paper is thousands of times cheaper than fixing code late in the cycle.

  • Preventing Scope Creep: By clearly specifying requirements, you establish a fixed “boundary” for the project, managed by a formal Change Control Process.

2️⃣Cost and Resource Optimization

  • More Accurate Estimation: Detailed and prioritized requirements allow the technical team to produce more reliable Effort Estimation and timelines, leading to precise budgeting.

  • Minimizing Rework: When requirements are thoroughly validated, the amount of rework is significantly reduced.

3️⃣Ensuring Product Quality (Quality Assurance)

  • Basis for Testing: Detailed requirements become the Acceptance Criteria for quality assurance (QA) teams to write Test Cases.

  • Alignment with Business Goals: Analysis ensures every feature built links back to a defined business objective, guaranteeing the final product delivers real business value.

6 Detailed Steps for Comprehensive Web Application Requirements Analysis

The process of requirements gathering and analysis should be executed systematically through the following 6 steps:

Requirements Elicitation & Gathering

  • Goal: To extract all needs and desires from various stakeholders.
  • Key Activities: In-depth Interviews (for core business needs), Business Shadowing (to capture tacit requirements), and Competitor Analysis.
  • Supporting Tools: Google Forms/SurveyMonkey, Zoom/Microsoft Teams.

Requirements Categorization

  • Goal: To organize and structure the raw data collected into manageable groups.
  • Key Activities: Clear Segmentation (Business, User, Functional, Non-Functional), Persona/Actor Definition, and As-Is Modeling (visualizing the current state).
  • Supporting Tools: Spreadsheets (Excel/Sheets), Mind mapping tools (Miro/XMind).

Requirements Documentation & Specification

  • Goal: To convert categorized needs into formal, detailed, and actionable documentation.
  • Key Activities: Writing the SRS (Software Requirements Specification), crafting User Stories and Use Cases (“As a [Actor], I want [Action], so that [Benefit]”), and creating Wireframing and User Flow diagrams for visual clarity.
  • Supporting Tools: Confluence/Notion (SRS), Figma/Sketch (Wireframing), Lucidchart/Miro (User Flows).

Analysis & Feasibility Assessment

  • Goal: To test the rationale, viability, and priority of each requirement.
  • Key Activities: Technical Feasibility Assessment (including PoC proposals), Impact Analysis, and Prioritization (using MoSCoW or Value Matrix).
  • Supporting Tools: Spreadsheets (Cost/Benefit Analysis), JIRA (Assigning priorities).

Consistency and Accuracy Validation

  • Goal: To ensure requirements are complete, non-contradictory, and formally accepted by all parties.
  • Key Activities: Requirement Traceability (linking low-level requirements to business objectives), Preliminary Test Case Creation (from Acceptance Criteria), and Formal Sign-off.
  • Supporting Tools: Traceability Matrix, Test Case Management Tools.

Requirement Management

  • Goal: To maintain the accuracy and track changes to requirements throughout the project lifecycle.
  • Key Activities: Version Control, and maintaining a strict Change Control Process for all modifications.
  • Supporting Tools: Jira/Azure DevOps/Trello (Tracking requirements and changes), Confluence (Version control

Applying Software Engineering Approach SEA-Solutions Following Detailed Web Application Requirements Analysis

Once the SRS is signed off, the focus shifts to the Design and Development phase. Here, SEA-Solutions (Software Engineering Approach Solutions) transforms the documented requirements into a real, functional system. The professional application of SEA-Solutions is a hallmark of high-quality Vietnam Software Outsourcing.

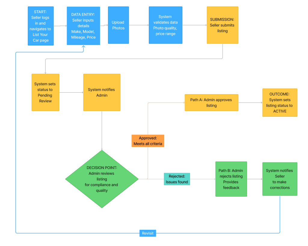
Case Study: SEA-Solutions for "Buying And Selling Car"

Flowchart illustrating the detailed 6-step Car Listing process, used during Web Application Requirements Analysis for the Car vivu project.

Consider the Web & Mobile App project for Buying And Selling Car, developed for a client in Vietnam. The comprehensive requirements analysis directly dictates the SEA-Solutions technical strategy.

The project’s demanding functional requirements, such as Car Auction, Online Consulting, and Car mortgage service, necessitate a robust, scalable architecture. SEA-Solutions addresses this by mandating a Microservice Architecture with Kubernetes to guarantee the system can handle high traffic volumes and grow without major rework.

Furthermore, non-functional requirements focused on speed and data integrity led to specific technology choices:

  • Performance: To support fast and accurate searches across the inventory, Elasticsearch is utilized for complex querying, while Redis Cache is implemented for rapid access to frequently viewed data.

  • Data Management & Integration: The complexity of managing transactions, vehicle appraisals, and consulting requires a reliable database like PostgreSQL and adherence to standards like OData Standard for data exchange, ensuring clean data flow between the Angular front-end and the Node/JS Server WebAPIs.

Achieved Results with Thorough SEA-Solutions Implementation

The synergy between detailed requirements analysis and professional SEA-Solutions ensures that the project not only delivers the requested Key features (Sell car, Buy car, Car Auction, Administration) but also achieves technical excellence. The resulting product is characterized by:

  • High Technical Quality: The application is built on a modern, solid architecture (Microservices + Kubernetes), validating the expertise found in Software Development from Vietnam.

  • Optimal Performance: Speed and complex transaction requirements are met by the strategic deployment of technologies like Elasticsearch and Redis Cache.

  • Maximized Business Value: Every core requirement is fulfilled with stability, proving the effectiveness of adopting a formalized SEA-Solutions approach in the context of Vietnam Software Outsourcing.

The detailed Web Application Requirements Analysis, constructed through 6 systematic steps, is the indispensable bridge that converts business ideas into effective technology solutions. Handing over a detailed SRS to the SEA-Solutions team ensures that the final product not only works but is also built on a sturdy, scalable, and sustainable architecture, as exemplified by the Car vivu Case Study.

Invest in this analysis phase to avoid costly rework later and ensure the success of your Web Application.

Contact SEA today for a free consultation on your project!

Tags:

Vietnam Software Outsourcing, web application requirements analysis, requirement analysis, requirements gathering, business analysis, SEA-Solutions, software engineering, web development, vietnam software outsourcing, software development from vietnam, case study

Scroll to Top